当前,人工智能(AI)技术正深刻变革医学检验领域。随着医学检验设备及技术的不断更新迭代,医学检验专业人员对 AI 辅助检测技术、智能数据分析工具等新型技术的应用能力提升有较大需求空间。
本研修班紧跟数字化转型趋势,依托上海交通大学和上海交通大学医学院在医工交叉、学科交叉的特色学科布局,整合一流院校多学科资源优势,聚焦学科发展前沿、AI与医学检验的深度融合,旨在帮助医学检验人员掌握AI+医学检验技能,提升智能实验室运营管理能力,为临床提供精准、高效的检验诊断支持。现将有关培训事宜通知如下:
一、培训对象
本次培训计划面向各级医疗机构医学检验专业技术人员、实验室管理人员、相关科室临床协作人员、相关行业从业人员及对人工智能技术与医学检验融合领域有学习需求的人员。
需职称晋升、提升技能及参与行业竞赛者可优先申请报名。
二、培训安排
(一)线上培训
1.培训平台:上海交通大学医学院官方学习平台(具体网址报名缴费成功后另行通知)
2.线上课程安排:

注:学员须在线下培训开始前完成线上课程的学习及考核。
(二)线下培训
1.培训时间:拟定4月举办,具体日期开班前14天另行通知。
2.培训地点:上海交通大学医学院
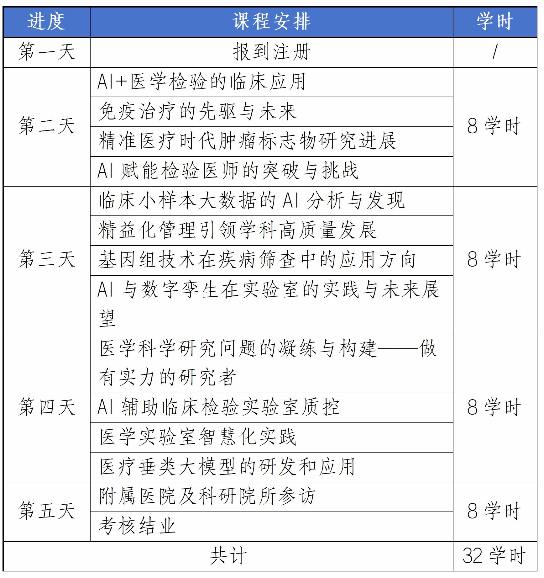
3.线下课程安排:

注:此课程方案为暂定方案,实际执行将根据师资情况、培训经费及学员反馈等因素统筹调整。最终课表拟于开班前14天通知学员。
三、注册与缴费
(一)培训注册
各单位统一填写附件“AI+医学检验数智化创新发展研修班报名回执”,于开班前发送至报名邮箱:yf0426@shsmu.edu.cn,邮件主题请注明“ AI+医学检验研修班+ 单位全称”。
(二)培训缴费
1.收费标准:医务人员3800元/人、其他人员4800元 / 人,接受个人及团体统一报名。
缴费方式(二选一):
(1)在线缴费:请扫二维码填写学员信息及发票信息完成付款,并填写联系邮箱,电子发票将于付款后48小时自动发送到指定邮箱。

(2)转账缴费:请于开班前转账到学校账户
开户名称:上海交通大学医学院
开户银行:工行上海市瑞金二路支行
开户账号:1001253709026403462
备注:AI医学检验数智化创新发展研修班+姓名
*培训电子发票将在开班后 15 个工作日内发送至各单位指定邮箱,如需调整发票信息请在报名时注明。
四、证书发放
(一)结业证书
学员完成课程学习并通过考核后,将授予上海交通大学医学院统一颁发的颁发上海交通大学医学院继续教育学院结业证书。

(二)学分证书
学员完成课程学习并通过考核者,授予继续医学教育学分 5 分。具体按照国家卫健委《继续医学教育学分管理办法(试行)》相关规定执行。

五、住宿信息
住宿请自行预订,以下酒店可供选择(费用自理):
尔谊宾馆地址:上海交通大学医学院东部校园内
电话:021-63851650
福地大酒店(上海田子坊店)地址:徐家汇路 396 号
电话:15021593910(陶经理)
莫泰酒店(上海思南路店)地址:思南路 113 号
电话:021-51703333
上海天诚大酒店地址:徐家汇路 585 号金玉兰广场东座(距离学校 1000 米)
电话:021-53961777
六、联系方式
刘老师 13375165397(微信同号)
薛老师 13917931332(微信同号)
021-63846590转776187分机(工作日8:00-17:00)
联系地址:上海市黄浦区重庆南路227号东一号楼501办公室
附件: AI+医学检验数智化创新发展研修班报名回执