马兜铃酸(Aristolochic Acids, AAs)是公认的强效植物毒素,也是诱发肾病和癌症的公共卫生隐患。但在自然界,红珠凤蝶却能将其作为防御天敌的“铠甲”。近日,国际权威期刊Advanced Science在线发表了上海交通大学公共卫生学院栾洋研究员(第一作者兼通讯作者)及其合作团队的题为“Mechanisms of aristolochic acid resistance in specialist butterflies and evolutionary insights for potential protective pathways”的研究论文。
这是栾洋研究员深耕马兜铃酸领域多年后的又一成果,研究源于她六年前的一个“好奇心”:既然马兜铃酸对哺乳动物如此致命,为何某些蝴蝶能耐受?如果找到答案,人类是否会因此受益?因此她开始进行了前后耗时五年余的实验,通过与多个团队的深度跨界合作,他们终于破解了蝴蝶的谜底。该研究不仅揭示了自然界的生存智慧,更为人类应对马兜铃酸引起的器官损伤提供了全新的治疗靶点和演化视角。
图说科学:多维度解码蝴蝶毒性耐受机制
研究者首先追踪了马兜铃酸在蝴蝶体内的代谢过程,以回答红珠凤蝶是在摄入马兜铃酸后将其“原封不动”排出体外,还是对其进行生物转化。诗丹德生物的研究团队助力了该研究,对昆虫进行了马兜铃酸及其代谢产物的定性与定量分析。结果发现,红珠凤蝶将马兜铃酸进行了代谢解毒(图1C)。但是,马兜铃酸代谢后会产生活性中间体,和DNA共价结合来损伤DNA,研究者惊讶地发现,红珠凤蝶的多个发育阶段中均检测到了较高水平的DNA加合物(图1D)。

图1. 红珠凤蝶对马兜铃酸的生物转化与DNA加合物形成
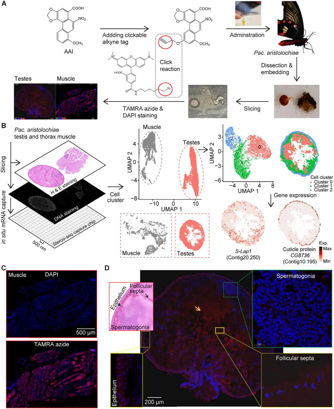
那么问题来了,体细胞上DNA损伤似乎可以忽略,因为蝴蝶寿命短,可能不存在人类的“癌症”风险,但是,蝴蝶是如何保护自己重要生殖器官和发育器官的DNA不被马兜铃酸损伤的呢?蝴蝶成虫睾丸中检测到了马兜铃酸的DNA加合物是不可思议的,为了验证这个DNA损伤只是发生在睾丸的体细胞而不是生殖细胞里,沈阳药科大学的郑江教授团队助力将马兜铃酸接上了一个可以通过点击化学发光的基团。通过荧光染色,栾洋研究员惊讶地发现,马兜铃酸在睾丸中只进入了体细胞,而没有进入生殖细胞(图5D)。生殖细胞和体细胞是如何被鉴别的呢,研究者借助了时空转录组技术,不仅区分了细胞,还推测了可能的转运体,该蛋白属于SLC22家族,在序列和结构上类似于哺乳动物有机阴离子转运蛋白(OAT),可能是马兜铃酸的潜在转运体(图5)。

图5. 红珠凤蝶精巢马兜铃酸分布与空间基因表达模式
同样,对重要的发育器官—蛹期的翅盘,岛津公司研究团队协助进行了马兜铃酸含量的检测,发现翅盘内马兜铃酸含量极低,提示物理屏障有助于阻止马兜铃酸进入睾丸生殖细胞和翅盘组织。
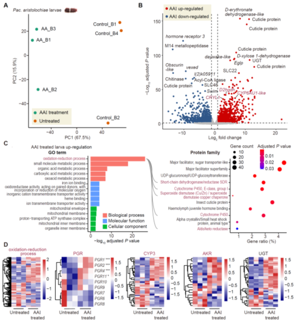
为进一步阐明红珠凤蝶对马兜铃酸的适应机制,必须要清楚蝴蝶的遗传信息。复旦大学石乐明教授的研究团队助力构建了该物种染色体水平的高质量参考基因组(图2)。北京大学的张蔚教授课题组随后进行了生信分析。他们首先通过跨物种比较分析,确定了其中特异性扩张的基因家族。这些扩张基因显著富集于氧化还原和脂质代谢等生物学过程,主要包括前列腺素还原酶(PGR)、过氧化氢酶和细胞色素P450(CYP)等相关基因(图2)。进一步的转录组分析表明,在摄入高剂量外源马兜铃酸后,相关响应基因同样富集于氧化还原过程,涉及CYP、短链脱氢酶(SDR)和醛酮还原酶(AKR)等基因家族(图3)。这些结果共同支持氧化还原相关基因在马兜铃酸代谢与解毒过程中发挥关键作用。

图2. 凤蝶科蝴蝶比较基因组分析结果

图3. 红珠凤蝶中马兜铃酸诱导的基因表达变化
此外,张蔚课题组进一步比较了该物种与多种不取食马兜铃的凤蝶科蝴蝶的基因表达谱。通过基因共表达网络分析,研究鉴定获得了一个在红珠凤蝶中特异性高表达的基因模块,其中处于网络枢纽位置的关键基因显著富集于DNA损伤修复相关通路,特别是范可尼贫血(FA)和核苷酸切除修复(NER)通路。这表明,红珠凤蝶可能通过上调DNA修复基因,应对马兜铃酸诱导的DNA损伤,从而降低突变积累的风险(图4)。

图4. 凤蝶科蝴蝶转录组比较分析结果
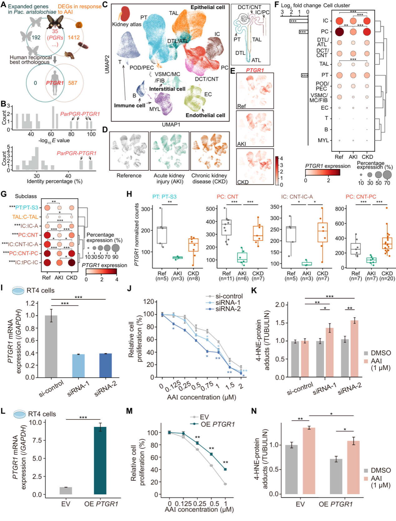
最后,尽管含马兜铃酸药物的使用已受到严格限制,人类仍可能通过药物或环境污染等途径持续暴露于该物质。能否从蝴蝶的组学数据中找到帮助人类对抗马兜铃酸毒性的工具呢?在红珠凤蝶扩张及马兜铃酸响应基因中,PGR基因与人类PTGR1在序列和结构上均具有高度相似性,提示其可能具有保守的酶活性与功能。PTGR1已被报道有助于抵抗氧化应激,因此研究进一步关注了该基因是否有助于帮助哺乳动物耐受马兜铃酸。基于大规模肾脏单细胞图谱分析,研究者首先确定了PTGR1在人类肾脏中具有细胞类型特异性的表达模式,并与疾病状态相关——在急性肾损伤样品中表达显著下调。功能实验表明,敲低PTGR1会加剧马兜铃酸造成的细胞毒性和氧化损伤,而过表达PTGR1则能有效保护细胞(图6)。

图6. 人类PTGR1基因对马兜铃酸毒性具有保护作用
综上,这项研究的意义不仅在于揭示自然界的奥秘,还为人类防治马兜铃酸导致的肾病及相关癌症提供了宝贵的启发。
上海交通大学公共卫生学院栾洋研究员为本论文的Lead Contact(首席通讯作者),同时也是论文的第一作者(共同第一作者排名第一)。复旦大学生命科学学院及人类表型组研究院石乐明教授、北京大学生命科学学院张蔚研究员为本文的共同通讯作者。北京大学张宇博为论文的共同第一作者。
作者还包括:诗丹德生物技术有限公司谢天培博士和辛振强博士(马兜铃酸及其代谢产物定性与定量研究);复旦大学郑媛婷教授和李净净博士(蝴蝶参考基因组构建);上海动物园朱建青(物种观测与样本获取);沈阳药科大学郑江教授和林园园同学(提供点击化学用马兜铃酸炔基化衍生物);美国纽约市立大学David J. Lohman博士(国际演化生物学专家);岛津(中国)有限公司沈晶晶博士(提供马兜铃酸检测与分析技术支持);上海交通大学医学院张新宇教授和胡雨石同学(DNA加合物检测);上海交通大学医学院雷雨阳同学(细胞体外试验);上海交通大学医学院曹易懿博士、奚晶老师、尤馨悦博士、吴佳颖博士、刘维映博士(协助上述实验)。