
负责人
单春雷,上海交通大学医学院二级教授、主任医师、博士生导师,中科院认知神经科学博士。上海交通大学医学院源申康复研究院院长、上海交通大学医学院附属同仁医院康复中心主任、上海交通大学国家语言与健康研究中心副主任。中国康复医学会副会长、脑机接口与康复专委会主任委员、脑功能检测与调控康复专委会首任委员。上海领军人才,上海市优秀学术带头人。主持国家重点研发计划项目课题和国自然面上项目5项,第一完成人获中国康复医学科技奖一等奖、中华医学科技奖和华夏医学科技奖三等奖、上海医学科技奖一等奖、上海市优秀教学成果奖一等奖。
团队核心成员

王璁,博士,上海交通大学医学院源申康复研究院副研究员、上海市浦江人才、附属同仁医院双聘PI,上海市第七人民医院双聘专家,硕士生导师。专业领域为神经调控与神经康复。ISCLS、Brain Network and Modulation期刊青年编委。主持国家自然科学基金、上海市白玉兰人才计划浦江项目等国内外课题多项,近5年来发表SCI论文10余篇,授权专利6项、软件著作权2项。

张晶晶,在读博士,副主任医师,上海市同仁医院康复科主管干事,脑功能检测与调控康复中心执行主任。主要研究方向为卒中后认知、言语、运动功能障碍的康复评估,以及神经调控、脑机接口治疗。主持课题3项,参与课题6项,发表核心期刊论文12篇,SCI论文11篇。参编著作5部。

马骏,博士,上海交通大学医学院源申康复研究院助理研究员,兼任同仁医院康复科脑机接口实验室主任助理。主要研究方向为基于脑机接口的运动及认知多任务解码方法和康复应用。目前已发表SCI论文10余篇,获得“上海市师资博士后”项目资助,担任JoVE期刊客座编辑和多个期刊审稿人。

饶尧,硕士,主治医师,康复研究中心科研教学秘书。从事康复中心临床工作,主要研究方向为神经康复、骨科康复、神经电生理检查技术。参与课题共3项,近5年发表中文核心期刊论文2篇,SCI论文1篇。授予发明专利1项,实用新型专利1项。

徐慧,在读硕士,主管治疗师。主要研究方向为神经康复、脑机智能康复治疗等。熟练掌握操作脑电检测技术、ERP范式设计、数据分析等。参与课题共3项,近5年发表中文核心期刊论文2篇、科普文章1篇,SCI论文1篇。授予发明专利1项。

武佳丽,硕士,治疗师,负责康复中心宣传工作及临床工作。熟练掌握TMS-EMG评估与治疗。近5年发表中文核心期刊论文2篇,SCI论文3篇,获批专利3项。

倪佳蔚,硕士,主管言语治疗师。负责康复中心语言、吞咽、构音障碍康复的评定与治疗。近5年来参与市级区级课题多项,第一作者发表SCI论文1篇,参与发表SCI和中文核心论文多篇。

赵志伟,在读硕士,治疗师。负责康复中心神经康复、重症康复、心肺康复、功能性近红外光谱成像检查。参与课题共3项,发表科普论文1篇,参与发表中文核心期刊论文3篇,SCI论文1篇。授予发明专利1项,实用新型专利2项。
平台简介
上海交通大学医学院源申康复研究院脑功能检测与调控康复中心平台,依托中国康复医学会脑机接口与康复专委会、上海交通大学国家语言与健康研究中心、上海市柔性医疗机器人重点实验室等多个国家级省部级平台等相关优势学科群建设。平台汇聚了一支由康复医师、治疗师、脑科学研究专家及人工智能算法、脑机接口专业技术人员组成的跨学科专家团队,常态化开展“医工结合”研究,旨在成为区域性脑健康管理中心与神经康复技术创新策源地。
研究方向介绍
平台立足于“脑科学与神经调控研究”的国家战略前沿,深度融合神经科学、康复医学与生物医学工程,致力于打造全上海乃至长三角区域具有影响力的“脑功能精准评估与脑机接口神经调控康复”基地。团队依托上海交通大学医学院的学术资源,重点攻关脑卒中后运动功能障碍、失语症、认知障碍及神经退行性疾病的神经机制解析、精准神经调控等临床转化应用。
既往成果或立项后成果
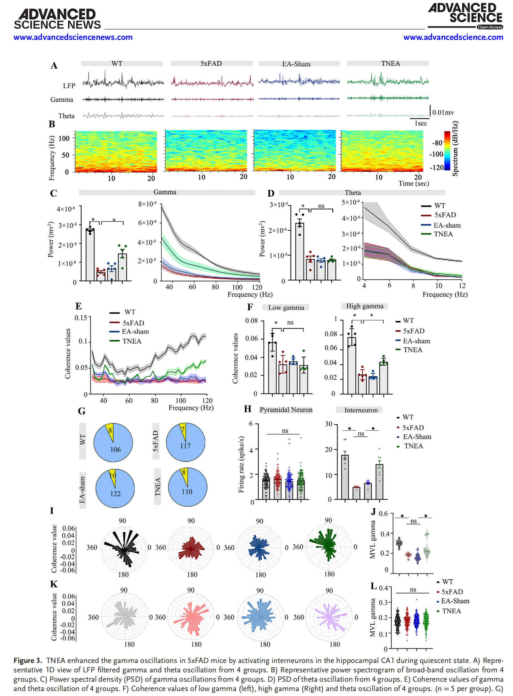
1. Guo Z, Ni H, Lu Y, Cui Z, Wang Y, Zhu Z, Wei X, Xia C, Xu M, Du L, Yang Y, Shu S, Wang K, Wang Z, Shan C, Wang D. TNEA Regulates Hippocampal Oscillation by Improving Inhibitory Synaptic Plasticity to Ameliorates Cognitive Impairment in Alzheimer's Disease. Advanced Science, 2025: e10885.
2.Ma J, Ma W, Zhang J, Li Y, Yang B, Shan C. Partial prior transfer learning based on self-attention CNN for EEG decoding in stroke patients. Sci Rep. 2024,14(1): 28170.
3. Jingjing Zhang, Jun Ma, Yao Rao, Jiali Wu, Hui Xu, Jiawei Ni, Zhiwei Zhao, Cong Wang, Chunlei Shan. Effect of transcranial magnetic stimulation combined with transcutaneous auricular vagus nerve stimulation on mild cognitive impairment: a study protocol for a randomized controlled trial. Frontiers in Aging Neuroscience, 2025, 17: 16000921.
4.Ma, J., Zhang, J., Yang, Y., Yang B, Shan, C., Motor Imagery Classification Based on Temporal-Spatial Domain Adaptation for Stroke Patients. Cognitive Computation, 2025, 17: 119.
5.Qian Zhang, Haiyang Zhang, Xiaolong Shi, Jipeng Li, Cong Wang, Huifang Zhou,Chunlei Shan, Noninvasive transcranial brain stimulation for eye diseases and visual dysfunctions: a systematic review of RCTs. iScience, 2025: 114111
6.非侵入式脑机接口在神经康复临床应用中的专家共识,康复学报,马骏(第一作者),单春雷(通讯作者),2026
7. 经颅磁刺激多模式评估技术应用规范,全国团体标准,中国康复医学会发布,单春雷(负责人),2023
8. 上海市白玉兰人才计划浦江项目A类,王璁,2024
9.《神经康复案例精选》,单春雷(主编),中国出版集团有限公司,2025
10.《康复临床思维培训教程-导师带我上临床》,单春雷(副主编),人民卫生出版社,2024
11.发明专利:一种可灵活调参的闪烁光刺激神经调控装置,ZL 2022 1 0626746.8,2025.1.28,王璁,单春雷等





团队或负责人的联络方式
单春雷 Email:shanclhappy@163.com